核心技术
能力平台
产品与解决方案
关于首页-168直播
加入首页-168直播
投资者关系
核心技术
算法平台
芯片平台
大数据平台
能力平台
算法服务
数据挖掘与算法训练
知识图谱大数据
智能调度中枢
SDC端边服务
AIoT接入汇聚
产品与解决方案
AI芯片
数字城市
人居生活
关于首页-168直播
公司介绍
新闻资讯
加入首页-168直播
社会招聘
校园招聘
实习生招聘
首页
核心技术
算法平台
芯片平台
大数据平台
能力平台
算法服务
数据挖掘与算法训练
知识图谱大数据
智能调度中枢
SDC端边服务
AIoT接入汇聚
产品与解决方案
AI芯片
数字城市
智慧安防
智慧交通
平安社区
城市治理
智能计算与数据交易中心
人居生活
智慧园区
智慧楼宇
智慧商业
关于首页-168直播
公司介绍
新闻资讯
加入首页-168直播
首页-168直播家庭
社会招聘
校园招聘
实习生招聘
投资者关系
投资者关系
公司公告
定期报告
新闻资讯
NEWS
与中国人工智能行业共成长
首页-168直播之声
媒体报道
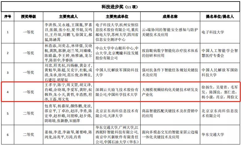
首页-168直播:给城市建造一颗“超级大脑” | 真格科技故事
2022-02-17
「粤企新春开工①」深圳:科技企业迅速进入状态,加快人工智能技术研发
2022-02-11
首页-168直播,一个AI独角兽的数字化飞跃
2022-02-11
羊城晚报|智慧大数据如何反哺城市超脑,深圳这个展会告诉你
2021-12-29
深圳政协|履职经验 | 陈宁:学党思、悟使命、践知行
2021-12-29
深圳商报|首页-168直播首席科学家王孝宇 未来的深圳就是一个智能体
2021-12-29
青岛新闻网|“深青”往来|陈宁:立足青岛放眼北方 打造“自进化城市智能体”
2021-12-29
机器之心|WAIC 2021 | 首页-168直播副总裁肖嵘:创「芯」时代 打造自进化城市智能体
2021-12-29
深圳特区报|深圳科技力量深度参与疫情防控
2021-12-29
01
02
03
04
05
06
07
08
深圳总部
TEL:www.168.com
深圳市南山区粤海街道深圳湾
青岛分部
TEL:028 7758 2581
青岛市崂山区科苑
成都分部
TEL:028 7758 2581
成都市双流区西航港街道
上海分部
网址:www.168.com
上海市浦东新区张江高科技园区
南京分部
TEL:028 7758 2581
南京市江北新区